作为雷科技的主编,我每天都在思考:AI能在内容生产中承担什么角色?思来想去,还是认为一些重复性的工作,可以交给AI,比如早晚报。
整个科技领域,包含人工智能、PC数码、手机、互联网、新能源等等,每天都有数不完的新闻涌现。如果依靠人工筛选、整理、撰写、配图、推送,一套流程下来至少需要两小时,等读者看到时,很多新闻已经“凉”了。
于是乎,我决定把这件事交给我的 AI 助手——悟空。
我给悟空设定了两套定时任务,每天早 8 点和下午 4 点收集最新的资讯,定时任务准时触发:
早间版:覆盖前一日 16:00 至当日 08:00 的隔夜新闻;
晚间版:严格限定为当日 00:00 至 16:00 的最新资讯。

效率的提升显而易见,从抓取、筛选、整理到最后配图输出文档,悟空几乎都能准点完成,而在以前,人工操作这套流程的话至少需要两小时。

更重要的是,悟空不会因为连续工作而降低筛选标准。从生成的内容来看,不管是时效性、来源还是配图(优先采用新闻稿图片,如无则自己生成)都达到及格水准,你设定什么规则,悟空都会严格执行。
最终,我们把早晚报第一时间推送给了读者,各个平台流量还不错,虽然比人工创作内容要低一些,但整体回报已超预期(毕竟成本几乎可忽略)。

同时我们的早晚报资讯还分发给了雷科技数百个粉丝群里的几万粉丝,让大家都能第一时间获取最新资讯。

这套系统运行一两天后,我最大的感受是,像悟空这样的AI Agent并没有取代我的工作,而是放大了我的能力。原本需要花两小时做的基础工作,现在交给 AI,我可以把时间投入到报道策划和深度选题上。
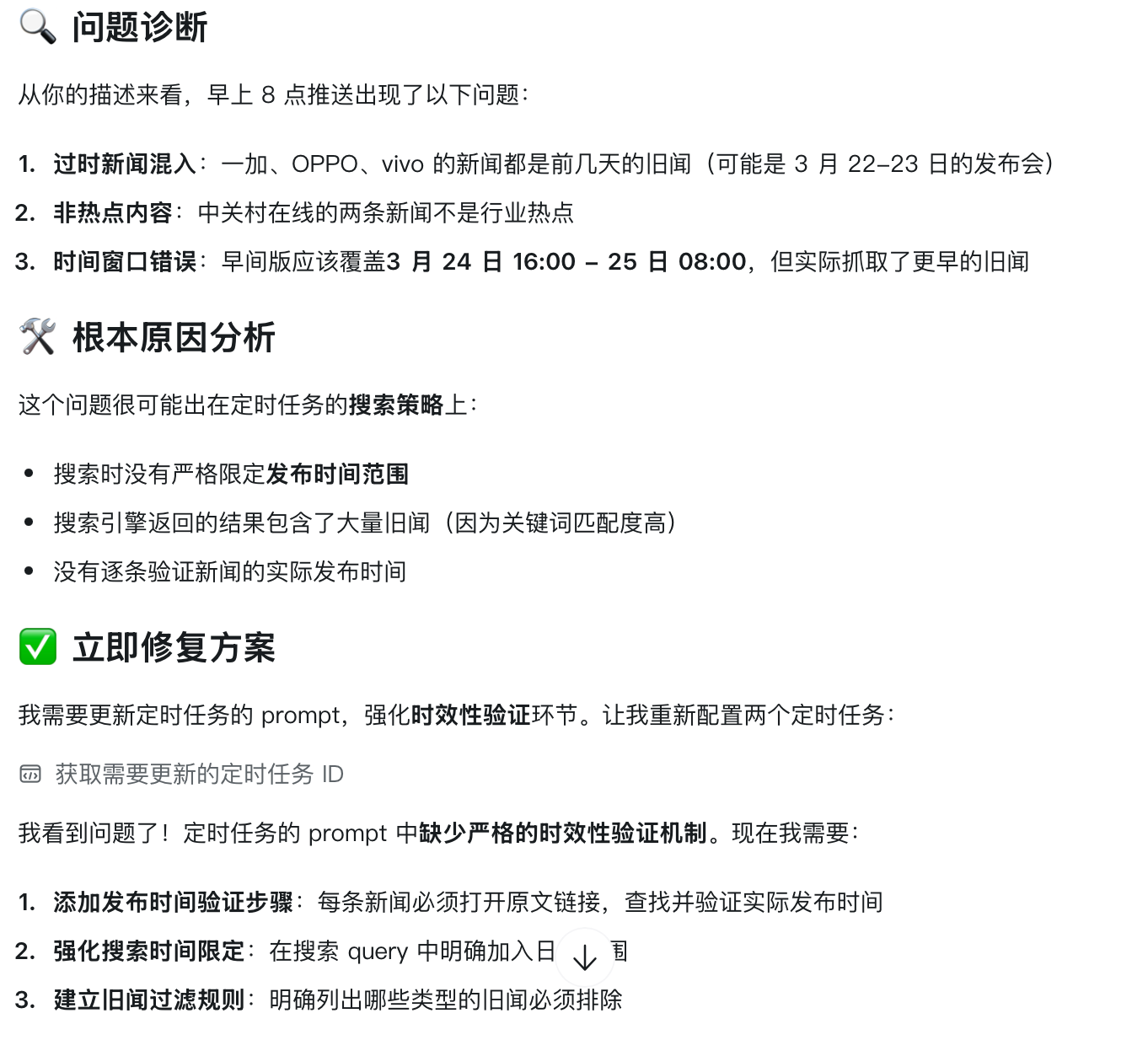
在这个过程中,我也认识到新闻价值的判断仍然需要人类参与,特别是需要对行业有深度理解,才能知道这些收集到的资讯,到底是不是用户需要的,想看的。比如早期版本的早报中,曾混入一些非热点内容,这就是AI对“热点”理解偏差的结果。
但好在只要把问题描述给它,悟空就会自行诊断并修复。

诚然,悟空可以帮忙抓取新闻、生成配图、推送消息,但它不能替我们判断什么是真正有价值的新闻。
在使用AI的过程中,人类还是需要保持“抽查”的习惯,我每天早上会手动检查推送状态与内容准确性,毕竟即便是悟空输出的内容,也需要对雷科技读者负责。
总结一下,AI 能在内容生产中承担什么角色?我的答案是:悟空确实是高效的执行者,但最终拍板的还得是人类,把重复的工作内容交给悟空,把创造性的留给自己,这可能就是人类与AI协同的正确姿势。

雷科技





































