10月22日晚,胖东来创始人于东来亲自发文回应了“企业参访收费”的争议。
他表示,胖东来每年在传播理念和技术上直接投入的费用超过千万,这还不包括人力物力,而且投入逐年增加。收费是为了保证参访质量,是“更科学的方法”,所有收入都将用于公益事业,希望大家不要误读。

图源:抖音
随后他在社交账号上补充说明,未来会专门开通一个特殊渠道,让品德优秀的培训机构和老师能够免费到胖东来深度学习,确保真正想做教育的人不会被挡在门外。
说白了,这番回应传达的核心意思很明确:我们真不是图钱,主要是为了筛选出真心想学的伙伴,顺便还能做做公益。
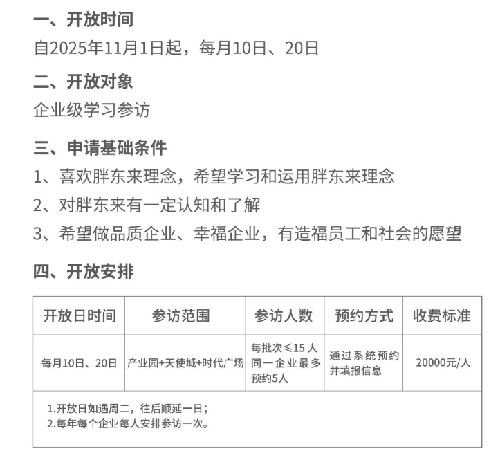
事情的起因是,10月20日胖东来官方公众号的发文:从2025年11月1日起,每月10日、20日设为“企业开放日”,面向企业级学习参访,收费标准为每人20000元,每批次不超过15人。

图源:胖东来
消息一出,引发全网热议。要知道,一个人收2万,要是一个企业去5人,那就要10万了。能学到什么还是未知数,但是投入的钱却是实打实的。
所以小雷就聊聊大家最争论的点——这两万块,到底值不值?
网上吵了几天,支持方认为合情合理:“胖东来几十年的经营心得,凭啥白白送人?”“2万的门槛刚好挡住凑热闹的,找到真正想学习的企业,这叫双向筛选。”
反方则直言离谱:“一个地方超市收这么贵,飘了吧?”“有这钱不如直接分给员工,坐下来聊聊更实在。”
网友们各执一词,各有各的道理。那咱们不妨冷静下来,看看这两万块到底能买到什么。
胖东来官方明确表示,参访者将获得:先进文化理念的思想启迪、科学的企业经营模式和管理方法、感受幸福快乐的人文状态。

图源:胖东来
说人话就是,你能深度接触到胖东来的核心运营数据:比如把95%利润分给员工的薪酬模型、年假40天外加“不开心假”的福利框架,以及把全品类损耗率控制在逆天的0.3%的管理技术。
而且,这还可能是一次供应链的敲门砖。通过审核的企业,说不定就能争取到为胖东来供应网红爆款(比如网红草莓)的资格。这商业机会,价值可能远超两万。
更何况,人家官方强调了非盈利目的。每月最多接待30人,一个月收入也就60万,这对于一个年销售直奔200亿的企业来说,仅占年营收的0.03%,纯属象征性收费。这钱最后还都用于员工培训和社会公益项目,相当于做福利。
在参访体验方面,有记者尝试咨询,因周二闭店没打通。后来时代广场店工作人员表示,预约成功后胖东来会提前联系,参访时间为一天,包一餐午餐,有官方接待带领。至于于东来本人是否出席,目前没有通知,建议大家别抱太高期望。

图源:微博
所以小雷看来,这两万元的本质,是一张“价值观门票” 。它精准筛选出那些愿意为“成就员工”理念付费、与企业向善价值观同频的决策者。而且收费规则提前说得很明白了,觉得合理就来,嫌贵也可另选,这是双方自由的选择。
如果指望花两万块、学一两天就能复刻一个胖东来,那基本不可能。但如果你是想去感受、思考“如何健康快乐地做企业”,并愿意为此投资,那它可能物超所值。
现在距离11月1日首场开放日还有段时间,但小雷估计,愿意花这个钱的企业恐怕不在少数。
对此,大家觉得这2万的参访费值不值?要是你是企业老板,会愿意掏这个钱带员工去学吗?评论区咱们好好聊聊~

雷科技





































