“好就是贵!贵就是好!”
小雷不知道曾经有多少人在各种流媒体广告上看到这条魔性的广告语,清新脱俗中仿佛又带有一些“暴发户”的既视感,让好和贵之间形成了一种无比暴力的关联。不管你信不信吧,在这个广告里,好与贵确实形成了某种难以形容的正向关系。
按照这个说法,那布加迪岂不是要上天了?
那么如此“嚣张”的广告词是哪家知名豪华品牌的“杰作”?当然是号称“BBBA”之一的宝沃汽车了。
“宝沃好·贵”并非某家国产车企胡乱吹嘘,人家的豪华高端是有一定的品牌底蕴在的。宝沃汽车的前身是由德国工程师卡尔·宝沃与1919年创立的汽车品牌,放在今天是妥妥的“百年传奇品牌”。这家车企本因经营不善,于1961年宣布破产,直到2015年又突然宣布“回归”,复活赛打得溜溜的。

(图片来自宝沃)
不过宝沃汽车并没有在汽车市场辉煌过几年,回归了两三年后就开始走下坡路,状态每况日下。2023年4月20日,根据企查查的信息,宝沃汽车(中国)新增了破产审查信息,该公司以不能清偿到期债务,并且资产不足以清偿全部债务为由,向相关部门申请了破产清算。
目前为止,宝沃汽车(中国)存在多条失信被执行人、被执行人、消费限制令以及终本案件信息,未履行总金额超过4亿元,好消息是比贾老板要少,坏消息是宝沃还不上。
这家打了复活赛的百年车企,最终还是倒在了新能源时代的赛道前,成为了国产汽车历史上的一抹印记。小雷看着宝沃官网的公告,不免感到唏嘘。

跨越了百年的宝沃汽车,又是什么样子的呢?
并称“BBBA”,被寄予厚望的“新宝沃”
流着“德系血统”的车似乎都气度不凡,奔驰、宝马、奥迪是人尽皆知的“BBA”三杰,汽车行业中的豪华代表,宝沃汽车总喜欢把自己跟BBA放在一起,并称“BBBA”德系同门四兄弟,让大家一时摸不着头脑,到底是宝沃“血统纯正”,还是它的豪华程度不输BBA呢?
其实正宗的宝沃汽车已经在1961年“死去了”,2015打赢复活赛的,是被北汽福田汽车以500万欧元(约合人民币37875918.4元)的价格收购后重新建立的新宝沃汽车,厂商打着“百年德系”的旗号,并不影响复活后的宝沃汽车是国产车的事实。
严格上来说,北汽福田只是买了一个车标,并没有获得宝沃的技术支持,旗下大多技术都是来自北汽福田,“德系血统”更多只是厂商的刻意造势。
为了重振宝沃汽车的豪华名声,北汽福田更是不遗余力,将总部设在德国的斯图加特,并在北京、德国、硅谷成立研发中心,坚持使用全球采购的零部件生产汽车,每一步都在向BBA致敬。

(图片来自宝沃)
而且宝沃汽车并非单纯的"方案整合商",三处研发中心就是专门针对汽车的底盘、车身、发动机等方面搞研发,并且还跟博格华纳、BOSCH等多家全球优质供应商达成了合作。光是在发动机的这一领域,宝沃汽车就坐拥了自家的发动机产品阵容及不少相关专利,看得出来是一家注重自研技术的车企。
据小雷所知,宝沃汽车的“嗅觉”不一般,很早就意识到了新能源时代的趋势,并提出了“双线发展”的路线,即燃油车与新能源车(电车)同步发展,同时还给出了各种“互联共享”、“A计划自动驾驶”之类的新能源发展部分。
BBA你们看看别人,宝沃BX7的电动版BXi7最早可以追溯到2018年5月,而豪华三杰的新能源车型直到2019年才扎堆上市,慢了宝沃一步,还大多是油改电,啧啧啧。
宝沃这个“饼”最后还是画出来了一些,至少在当时是少数持有燃油车与新能源车两个造车资质的车企,如今还有许多造车新势力连生产资质都搞不到。
就这样,一身光环的新宝沃汽车就这么出发了。从宝沃的双线产品规划来看,也似乎在看齐BBA,比如BX7一个系列分为燃油、电动两个版本,类似于宝马,在同一款车型上做出不同的动力系统与配置区分,来迎合不同需求的消费群体,车身的某些部件还通用,降低了成本。

(图片来自宝沃)
那么宝沃汽车的高端开局,有没有迎来BBA一样的成功结局?
传奇品牌也有变成累赘的一天
复活不久的宝沃汽车在市场上也算是小有成就,2016正式复活后便相继推出BX7、BX5等车型,除了BX7 TS(27.68万元起)与BXi7(35.88万元起)这两款外,旗下的大部分车型都在20万元以内。那一年,宝沃汽车卖出了将近4万辆汽车,是这家百年车企复活后的小高光。
凭借远低于BBA的入手门槛,还有厂商大吹特吹的BBA品质,宝沃汽车前期尝到了一点甜头。
直到2017年,在新款车型迭代下,宝沃汽车的销量依旧在大幅上涨。根据公开的信息,宝沃2017年11月销量为4778辆,环比10月增长了17.2%,12月整体销量突破6300辆。
但“传奇”的故事到这里就结束了,2018年,北汽福田还没让这家百年车企复兴,便开始走向了下坡路,销量开始逐年下降。

(图片来自宝沃)
这是咋回事啊?
别看宝沃汽车性价比不错,还有自己完整的生产线与研发中心,供应商都很靠谱,事实上产品并没有想像中那么"BBA",油耗较高,还有悬架异响、安全配置不足等问题出现。
售后维修也是家常便饭,买帐的人越来越少,实际表现与厂商宣传的相去甚远,光有架子没真本事,百年品牌形象没立起来,服务覆盖做得不够,核心技术还薄弱,一切现实都把人从对"BBBA"的幻想中拉了回来。
也就剩下油耗能跟BBA拼一拼了。
此外,造车也是一件极其烧钱的事情,宝沃汽车前期铺垫了那么多,资金上必然造成不小的缺口。2018年,宝沃汽车就被爆出,2016-2018年间造成了40.14亿元的巨额亏损。宝沃汽车这一亏,甚至拖累了北汽福田盈利。
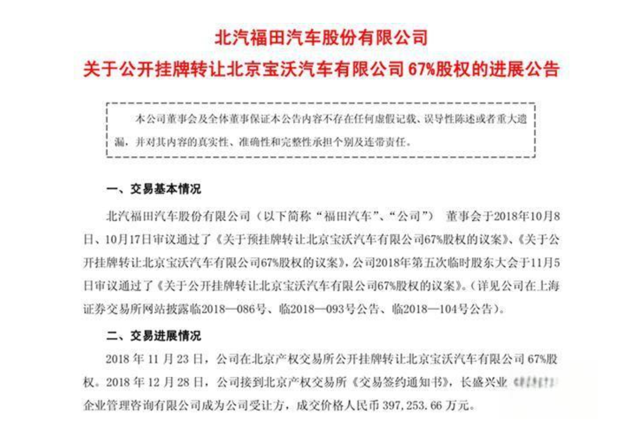
没办法,谁也不爱做亏钱的生意,很快宝沃汽车就被转手了。当时的神州优车以39.7亿元买下了宝沃汽车67%的股份,把汽车用作短租,并放在神州优车平台上销售。北汽福田抛了这个“烫手山芋”,业务的盈利终于逐渐恢复正常,宝沃汽车自身却已经无力回天,2020年销量直接暴跌至8740辆,2021更是再次腰斩,剩下3612辆。

(图片来自北汽福田)
好惨的宝沃,被嫌弃太坑还要被卖身,“百年车企”的脸往哪搁啊?
小雷还想吐槽的是,宝沃汽车旗下全都是SUV,国内并非所有人都是SUV的消费群体,很显然靠着一种类型的车出路很狭隘。理想也清楚一款车满足不了所有人,才不断扩充产品阵容。在没有爆款加持的情况下,宝沃过于专一的产品思路,也并非好事。
以新宝沃的实力,一时半会想跟BBA勾肩搭背,那是卡尔·宝沃做梦都想不到的事。
死去的传奇难再续
这个故事告诉我们,德系血统也不是为所欲为的,就连宝沃汽车所敬仰的BBA,如今在新能源时代亦是难敌各种新势力,新时代的大船又怎么会有宝沃的位置呢?
宝沃汽车在德国汽车行业飞速发展的时期与BBA齐名是事实,最终走向衰落同样是事实。再说了,汽车行业发展迅速,谁又能记得一个沉没了半个世纪的品牌?“百年传奇”更是无从谈起。
众多成功的造车新势力告诉我们, 打动消费者只能靠稳定的产品质量与符合汽车发展趋势的竞争力,在没有任何情怀、品牌的加成下依旧能成功,宝沃除了两个造车资质,放今天也拿不出什么值钱的东西了。

(图片来自宝沃)
小雷不得不承认“复活”老车企是“老字号再就业”的一种偏情怀的举措,只是口碑再好的老牌车企,也离不开厂商的悉心照料。吉利手上就有许多老牌的海外品牌,像是Lotus、LEVC之类的,虽然没有造出什么爆款,也变成了电气化战略的一部分,但至少品牌的名气还在,依旧有固定的消费群体。
宝沃或许是一个不错的品牌,可惜北汽福田实在是没有足够的资本使它再度复兴,缺少了资本运作,没有顺应市场的发展趋势,再厉害的品牌也有遭不住的一天,况且这宝沃只是一个车标,背后压根没有什么“德国血统”,厂商的一顿过度营销,实际产品却又令人失望,没法走远。
就此,宝沃汽车终于在横跨百年之后,迎来了它的第二次倒闭,以破产清算画上了悲情的句号。所以说死去的品牌就别强行复活了,除非复活之前,收购方能够想好吧。

雷科技





































